涉及钢铁 | 鼓励、限制和淘汰产业目录明确,2月1日起实施
作者:admin
发布时间:24-01-04
点击量:1332
●国家发展改革委修订发布《产业结构调整指导目录(2024年本)》,自2024年2月1日起施行。
●《产业结构调整指导目录》是引导社会投资方向、政府管理投资项目,制定实施财税、信贷、土地、进出口等政策的重要依据。
●《目录(2024年本)》由鼓励、限制和淘汰三类目录组成。
●《目录(2024年本)》共有条目1005条,其中鼓励类352条、限制类231条、淘汰类422条。





钢铁部分摘录如下:
第一类:鼓励类

第二类:限制类
![]()

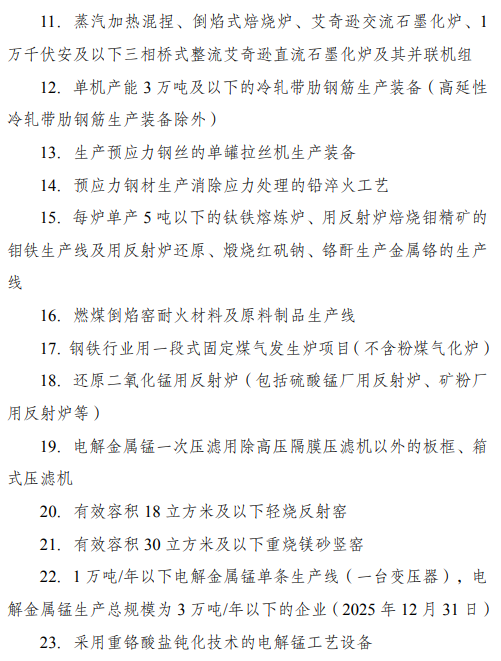
第三类:淘汰类
一、落后生产工艺装备


![]()
二、落后产品


来源 | 国家发展改革委